LA NUEVA GENERACIÓN DE «PULSO»

“El ayer no es más que el recuerdo de hoy, y el mañana es el sueño de hoy” Khalil Gibran

Nuestra experiencia empezó así, cada uno con diferentes perspectivas pero con un mismo sueño y un mismo fin. Ser la voz de los estudiantes de Medicina.

“La Dome, hace ya casi 10 meses, me comentó sobre un periódico que existía en la Facultad algunos años atrás (51 para ser exactos), un medio que utilizaban las y los estudiantes para expresarse, y que junto con JuanJo Moscoso querían retomarlo, me preguntó si quería ser parte de esto, y sin dudarlo acepté, desde ahí, hemos venido trabajando para que se haga realidad, aunque luego de algunas trabas, no nos rendimos, hoy estamos orgullosos de lo que estamos construyendo, manteniendo la esencia de un “Pulso” que escribían en mimeógrafos, pero ahora con las herramientas digitales que tenemos a nuestro alcance: Las redes sociales. Nuestro objetivo es fomentar que las y los estudiantes expresen mediante arte, crítica, investigación, diversión, etc. todo lo que es ser un estudiante de Medicina de la U de Cuenca.” Daniela Pinos Mejía

«Todo comenzó con una idea, la de no dejar en el olvido un periódico que hace 51 años se creó en nuestra universidad, ¿por qué no retomarlo? Quién sabía si se iba a hacer realidad o no, pero podíamos al menos intentarlo. Reuniones, más ideas, la consolidación de un equipo de trabajo, parte de ellos los conocía y sino, en el proceso nos fuimos haciendo más cercanos. Más reuniones, trabajo duro y mucho tiempo para que nos aprueben el proyecto. Hasta que se hizo una realidad, una mezcla de emociones y entusiasmo, ¡al fin podíamos seguir adelante con Pulso y empezar con las publicaciones! Para mí ha llegado a ser algo tan importante y razón de mi orgullo, alegría y ganas de seguir haciéndolo crecer más. Gracias a Dome por invitarnos a realizarlo, a todos los coordinadores por hacer que el trabajo en equipo valga la pena, y a todos los chicos que están publicando durante este período. Gracias a ustedes Pulso crece día a día.» Samanta Palomino Palacios

«Pulso, ¿qué es pulso? Fue una de las primeras interrogantes que se vino a mi mente cuando me invitaron a formar parte de su relanzamiento y enseguida me dije, capaz es un proyecto de ayuda social o alguna cosa relacionada al servicio que caracteriza al médico y más con aquella denominación «pulso», ¡tan médica! En fin, cuando me enteré de su verdadero significado, no dudé en dar una respuesta positiva, ya que estaba convencido, que tener un espacio de divulgación, sea este, científico, crítico, de opinión, entretenimiento, y demás, era algo que nuestra vida como estudiantes de medicina necesitaba. Actualmente estoy aquí, feliz y contento por saber que los objetivos que nos propusimos en un comienzo, hoy están siendo alcanzados». Frank Vélez Z.

De izquierda a derecha: Sebastián Cabrera, Samanta Palomino, Doménica Arévalo y Daniela Pinos.
Seguir leyendo LA NUEVA GENERACIÓN DE «PULSO»

Cafeína y Neurotransmisores

La cafeína es un estimulante psicoactivo usado a nivel global que se encuentra principalmente en el café, chocolate, energizantes, etc. Esta actúa como antagonista en los receptores de adenosina del Sistema Nervioso Central (SNC) encargados de la regulación del sueño y vigilia reduciendo su actividad, por ende la somnolencia, existe efecto en otros neurotransmisores incluido el GABA, dopamina, serotonina, noradrenalina, acelticolina. (1,4)

Un estudio de casos y controles publicados en el NCBI en el 2019 encontró que al inhibir la enzima fosfodiesterasa para catalizar la producción de cAMP, la liberación de dopamina aumenta hasta en un 34% mejorando el estado de ánimo, aprendizaje, motivación y placer. (1,2).

Se observó que la cafeína inhibe la reabsorción de noradrenalina en las células nerviosas logrando aumentar la disponibilidad de noradrenalina en el cerebro hasta en un 57% asociándose a un mayor estado de alerta y vigilia. (1,2).

El mismo estudio mostró que hay una mayor liberación de acetilcolina en las áreas del hipocampo y corteza cerebral con un efecto más fuerte sobre los receptores nicotínicos que sobre los muscarínicos, esto aumenta la liberación de acetilcolina hasta un 34% mejorando la función cognitiva, este efecto tiene mejores resultados en consumidores crónicos de cafeína. (1,2)

El efecto en el ácido gamma-amino butírico (GABA) es complejo, un estudio publicado en el 2020 en la revista Neuropharmacology mostró que la cafeína disminuyó la actividad de las neuronas que producen GABA en el cerebro, lo que sugiere que la cafeína puede afectar negativamente su función inhibidora. (7,8)

Por otro lado, otro estudio publicado en el 2021 en la revista Journal of Caffeine Research investigó los efectos de la cafeína en la ansiedad en adultos jóvenes, los resultados indicaron que la cafeína disminuyó la ansiedad en los participantes, lo que sugiere que la cafeína puede tener un efecto ansiolítico. (9,10)

OTROS EFECTOS

Una revisión sistemática de 13 ensayos aleatorios de personas con desfase horario o trastorno del trabajo por turnos encontró que la cafeína mejoró significativamente la formación de conceptos, el razonamiento, memoria, orientación, atención, prevención de errores y percepción en comparación con un placebo, modafinilo o luz brillante.(7)

Adicionalmente se encontró un aparente efecto protector de padecer enfermedad de Parkinson, excepto en mujeres con terapia hormonal postmenopáusica donde aumentaba el riesgo.(9) Al tener la cafeína propiedades analgésicas, se utiliza como coadyuvante en el tratamiento de la cefalea, sin embargo, su consumo crónico puede llevar a un efecto rebote o cefalea crónica. (9,10)

DOSIS

En cuanto a las dosis en personas descansadas se observan efectos entre 30 y 300 mg, se considera segura una dosis de hasta aproximada 400 mg (2.5 mg/Kg) de cafeína al día. (5) La dosis de cafeína superior a los 15 mg/L en sangre puede causar nerviosismo, ansiedad, insomnio, taquicardia y otros efectos secundarios; la dosis fatal se ha reportado en valores mayores a 80 mg/L en sangre.  Un tratamiento clásico para la sobredosis de cafeína se basa en la clínica presentada; se usan las tres “B”: bolos, benzodiacepinas y betabloqueantes. (6)

BebidaCafeína mgTamaño de porción
Café preparado102-200 mg235ml
Café instantáneo27-173 mg235ml
Café descafeinado3-12 mg235ml
Coca Cola37-74 mg355ml
Bebida energética Red Bull, Rock Star80 mg235ml
Bebida energética Monster160 mg160ml
Helados de café50-84 mg235ml
Tabla 1: Cafeína en bebidas comunes. (3)

Para finalizar, la cafeína tiene un impacto significativo en los neurotransmisores en el cerebro, se necesitan más estudios para entender completamente los mecanismos detrás de estos efectos e implicaciones para la salud humana. Aunque la cafeína puede tener efectos beneficiosos en dosis moderadas al aumentar los niveles de neurotransmisores relacionados con el bienestar físico y mental, su consumo excesivo puede tener efectos negativos en la salud, por lo cual, su consumo debe ser realizado de manera responsable teniendo en cuenta que el consumo crónico puede causar síntomas de dependencia, abuso y disminución de la respuesta de los receptores.

Autor:

David Siguenza

Referencia bibliográfica

  1. Richards, E.M., Kruger, R., van den Berg, L., et al. (2019). Acute effects of coffee on neurotransmitter systems: The impact of ADORA2A and CYP1A2 genotypes. Psychopharmacology, 236(10), 2927-2936. doi: 10.1007/s00213-019-05264-9.
  2. Berridge, C. W., Espana, R. A., & Stuber, G. D. (2019). Appetitive and addictive properties of drugs that increase synaptic dopamine signaling. Neuropsychopharmacology, 40(11), 247-256. doi:10.1038/npp.2014.183
  3. James M, Jowett T. Benefits and Risks of Caffeine and Caffeinated Beverages [Internet]. UpToDate; 2021 [actualizado el 16 de julio de 2021; citado el 23 de febrero de 2023]. Disponible en: https://www.uptodate.com/contents/benefits-and-risks-of-caffeine-and-caffeinated-beverages?search=cafeína%20y%20neurotransmisores&source=search_result&selectedTitle=1~150&usage_type=default&display_rank=1#subscribeMessage
  4. Berridge CW, España RA, Stuber GD. Appetitive and addictive properties of drugs that increase synaptic dopamine signaling. Neuropsychopharmacology. 2015;40(11):247-256. doi:10.1038/npp.2014.183
  5. Valdés-Gómez HM, et al. Cómo reconocer la sobredosis por cafeína. Nursing (Ed. española). 2019;37(8):56-60. doi:10.1016/j.nursesp.2019.06.003
  6. Fernández-Ginés FD, et al. Intoxicación por cafeína: ¿llamamos al 1-1-2? Nefrología al día. 2017;37(3):87-90. doi:10.1016/j.nefrologiaaldia.2017.02.002
  7. Párraga-Martínez I, et al. Efecto de la cafeína en el rendimiento cognitivo en jóvenes estudiantes universitarios: un estudio transversal. Medicina clínica. 2019;152(1):1-7. doi:10.1016/j.medcli.2018.06.026
  8. Zhao Q, Liu Y, Zhong Y, et al. Chronic caffeine exposure impairs GABAergic synaptic transmission in rat prefrontal cortex. Neuropharmacology. 2020;164:107914. doi: 10.1016/j.neuropharm.2019.107914. Epub 2019 Oct 9. PMID: 31605817.
  9. Srivastava AK, Shankar P, Kumari P, et al. Effects of caffeine on anxiety in young adults: A randomized controlled trial. J Caffeine Res. 2021;11(2):54-61. doi: 10.1089/jcr.2020.0048. PMID: 34093749.
  10. Shen H, Wu M, Yang L, et al. Effects of caffeine on synaptic transmission and plasticity in the visual cortex. Front Cell Neurosci. 2021;15:735880. doi: 10.3389/fncel.2021.735880. PMID: 34630247.

Shock Hipovolémico: Evaluación y Manejo

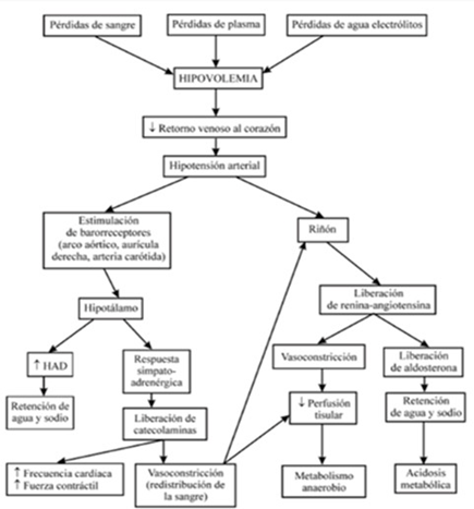
El shock es un estado generalizado de hipoperfusión, el cuál produce un mal suministro de oxígeno a nivel celular impidiendo así que los procesos metabólicos se desarrollen adecuadamente y generando daños irreversibles en las células afectadas. (1)

El shock hipovolémico se da debido a la pérdida de volumen plasmático o sangre ya sea por causas hemorrágicas o no hemorrágicas. (1)

Fisiopatología del shock Hipovolémico

Cuando existe la pérdida de volumen en el espacio extracelular, inician mecanismos de compensación inmediatamente:

  • Vasculares: La salida de iones de potasio (K+) del espacio intracelular hacia el extracelular ocasiona deshidratación isotónica e hipercalemia. Este desequilibrio a nivel electrolítico genera daño vascular progresivo. (1)
  • Nervioso Simpático: La presión arterial cae y es detectado por los barorreceptores, activando el sistema simpático mediante catecolaminas y hormonas (Adrenalina, Noradrenalina). La acción vasoconstrictora tiene como objetivo asegurar la perfusión del cerebro, corazón. (1)
  • Cardiacos: Gracias al centro vasomotor se liberan las catecolaminas lo que resulta en el aumento de la frecuencia cardiaca, la fuerza de contracción, vasoconstricción vascular periférica . Esto asegura un buen gasto cardiaco y retorno venoso. (1)
  • Renal: Al existir vasoconstricción en la arteria renal, generando hipoperfusión renal, la misma es el estímulo para inicial el sistema R-A-A generando más vasoconstricción sistémica. Al igual a nivel hipofisiario se libera la Vasopresina que ayuda a conservar el agua a nivel renal. (2)

El estado de shock del paciente puede ser más grave cuanto más tiempo actúan estos mecanismos compensadores.

Figura 1. Fisiopatología del Shock Hipovolémico. Facultad de Medicina Universidad de Chile (2)

Es importante conocer que los signos clásicos del shock hemorrágico se hacen evidentes tras la pérdida del 15-20% del volumen total. Para ello es posible determinar la pérdida sanguínea según ciertos parámetros. (2)

Figura 2. Clasificación del Shock Hemorrágico. Facultad de Medicina Universidad de Chile (2)

La hemorragia clase I: Pérdida de hasta 15% del volumen de sangre en adultos (hasta 750 ml). (3)

  • Taquicardia mínima.
  • No hay cambios en la tensión arterial, pulso o la frecuencia respiratoria.

Sólo requieren líquidos de mantenimiento, siempre y cuando no se produzca una mayor pérdida de sangre. (3)

La hemorragia clase II: Pérdida de 15 a 30% del volumen de sangre (750 a 1500 ml)

  • Aumento de la frecuencia respiratoria.
  • Taquicardia.
  • Pulso reducido.
  • Los indicios clínicos para esta fase son taquicardia, taquipnea y tensión arterial sistólica normal.

La mayoría responde bien a la infusión de cristaloides si la hemorragia se controla en este punto. (3)

La hemorragia clase III: pérdida de 30 a 40% del volumen de sangre (1500 a 2000 ml). (3)

  • Taquicardia (frecuencia cardiaca mayor a 120 latidos/minuto).
  • Taquipnea (frecuencia ventilatoria de 30 a 40 respiraciones/ minuto).
  • Ansiedad o confusión.
  • La producción de orina cae de 5 a 15 ml.

Requiere transfusión sanguínea e intervención quirúrgica para una reanimación y control de la hemorragia adecuados. (3)

La hemorragia clase IV: pérdida de más de 40% del volumen de sangre (mayor de 2000 ml). (3)

  • Taquicardia marcada (frecuencia cardiaca mayor a 140 latidos/minuto).
  • Taquipnea(frecuencia respiratoria mayor a 35 respiraciones/minuto).
  • Confusión o letargo profundo.
  • Disminución importante de la tensión arterial sistólica, que por lo común oscila en el rango de 60 mm Hg.

La supervivencia depende de un control inmediato de la hemorragia (cirugía para la hemorragia interna) y una reanimación, incluye transfusiones de sangre y plasma con cristaloides mínimos. (3)

Evaluación Primaria

La finalidad de la evaluación prehospitalaria del paciente es prevenir que se pase a un metabolismo anaerobio, su principal trabajo es tener la certeza que los principales sistemas están trabajando de manera adecuada. (3)(4)

Dentro de la evaluación primaria incluimos el XABCD:

  • Control activo de hemorragia, en caso de que se trate de shock hemorrágico.
  • Vía Aérea (Permeabilidad).
  • Ventilación (Frecuencia, sonidos accesorios, desaturación) y uso de oxígeno suplementario.
  • Circulatorio (coloración, humedad y temperatura en piel, debilitamiento de pulso, tiempo de llenado capilar prolongado, Frecuencia cardiaca alterada).
  • Estado neurológico: (Desorientación, agresividad, comportamiento extraño).

Debido a que la hemorragia es la causa más común de shock, todo paciente en trauma debe ser considerado con hemorragia hasta que se demuestre lo contrario, esta puede ser hemorragia interna como externa. Al descartar hemorragia; podemos pensar que el shock está dado por otro motivo (taponamiento cardíaco, neumotórax a tensión). (4)

Evaluación Secundaria

El primer paso es la medición precisa de los signos vitales:

Figura 3. Evaluación del shock hipovolémico compensado y descompensado. (3)

También es importante analizar las zonas donde se podría presentar una factura significativa, pues los diferentes huesos se asocian con mayor o menor gravedad. (3)

Figura 4. Pérdida de sangre interna aproximada asociada con fracturas. (3)

Manejo

A un paciente con cualquier tipo de shock, se lo debe mantener dentro de las 6 primeras horas con los siguientes parámetros con el fin de lograr un buen pronóstico. (2)

  • PAS > 90mmHg o PAM ≥ 65 mmHg
  • PVC entre 8-12 cmH20
  • Diuresis superior a 1ml/kg/h
  • Corregir acidosis metabólica
  • PaO2 > 60mmHg
  • Tratar la causa de shock

El abordaje del shock hipovolémico se puede realizar mediante la mnemotecnia “VIP” la cuál hace referencia a ventilar mediante la administración de oxígeno, infundir líquidos y “pump” o bomba que hace referencia a la administración de agentes vasoactivos. (1)

La administración de líquidos se la realiza con el objetivo de restaurar el volumen vascular, se usa coloides o cristaloides mientras que la ventilación mecánica está en quienes presentan disnea severa, hipoxemia o acidosis persistente, es decir un pH menor a 7.3 (1)

De inicio al paciente se lo debe canalizar con dos vías periféricas, un catéter largo y un corto (14 Ga o 16 Ga) para la infusión de líquidos intravenosos pero posteriormente puede ser necesario la colocación de un catéter venoso central para infundir agentes vasoactivos y un catéter arterial para guiar la fluidoterapia, tomar muestras y evaluar la tensión arterial invasiva. (1)

De igual manera se debe colocar una sonda vesical al paciente con el objetivo de medir la diuresis. (2)

Reposición de la volemia

La fluidoterapia es imprescindible sin embargo tiene efectos adversos que de no ser controlados son mortales, estos son la hipotermia, acidosis y trastornos de la coagulación, es decir la famosa “triada mortal” en trauma. (5)

Inicialmente el volumen es reposicionado con soluciones cristaloides para agregar luego coloides y hemoderivados. Se infunde 1-2 litros de solución salina a goteo rápido, posteriormente la administración dependerá del grado de respuesta del paciente. (5)

Shock Hemorrágico tipo 1 y 2: Se reposiciona con cristaloides la pérdida de volumen sanguíneo utilizando la regla de 3 a 1, es decir 300ml de cristaloides por cada 100ml de sangre perdida. (5)

Shock Hemorrágico tipo 3 y 4: En estos casos se reposiciona con soluciones cristaloides e inicia transfusión sanguínea. Se administra 1 solución de plasma por cada 4 unidades de sangre. 5 unidades de plaquetas por cada 10 unidades de glóbulos rojos. 1 gramo de calcio por cada 5 unidades de sangre. (5)

Las soluciones hipertónicas pueden ser usadas en casos de trauma craneal ya que mejoran la perfusión y disminuyen el edema, sin embargo en lesiones vasculares puede incrementarse la fuga debido a la ósmosis. (5)

Hipotensión permisiva: Es un método terapéutico que consiste en mantener la presión arterial por debajo de los niveles normales pero con el objetivo de mantener la perfusión en los órganos sin producir agravar la hemorragia. La PAS se mantiene entre 80-90 mmHg mediante la administración de pequeñas cantidades de fluido (250 ml de bolsas de 500 ml o 1 L que puede ser comenzada en la ruta hacia el hospital si la PAS es menor de 90 mmHg). (5)

Este método está contraindicado en la hipertensión arterial, enfermedad cerebrovascular la estenosis de arteria carótida y neuropatías, la claudicación intermitente grado III/IV, el traumatismo craneoencefálico y medular y en los pacientes moribundos. (5)

Medidas Específicas

  • Mantener medidas de apoyo vital avanzado
  • Corregir alteraciones de equilibrio ácido básico o hidromineral
  • Iniciar tratamiento a la causa base
  • Pantalón antishock en fractura pélvicas inestables, contraindicado en traumatismo torácico que puede agravar la hemorragia y aumentar posibilidad de muerte
  • Uso de drogas vasoactivas solo ante hipotensión persistente que se mantiene a pesar de realizarse administración de líquidos (dopamina (200mg) de 5-20 mcg/kg/min).

En quirófano: Mesa de operaciones en posición Trendelemburg, elevar miembros inferiores a 45 grados, colocación de torniquetes y evitar hipotermia. (5)

Autores:

Freddy Ortiz

Sebastián Nicolalde

Referencia bibliográfica

  1. López Cruz F, Rocío G, De P, Barragán R, Tapia Ibáñez E, Christopher D, et al. Choque hipovolémico. Trabajo de revisión [Internet]. 2018;63:48–54. Available from: https://www.medigraphic.com/pdfs/abc/bc-2018/bc181h.pdf
  2. Ale F. sintesis.med.uchile.cl – sintesis.med.uchile.cl [Internet]. Uchile.cl. 2015 [cited 2023 Feb 19]. Available from: http://sintesis.med.uchile.cl/index.php/component/content/article/101-manual-de-urge ncias/1921-shock-hipovolemico?Itemid=101
  3. National Association of Emergency Medical Technicians. (2016). PHTLS soporte vital de trauma prehospitalario. Mexico: Intersistemas.
  4. DynaMed. Undifferentiated Hypotension and Shock – Approach to the Patient. EBSCO Information Services. Accessed February 18, 2023. https://www.dynamed.com/approach-to/undifferentiated-hypotension-and-shock-appr oach-to-the-patient
  5. Cuba C, Álvarez E, Santana R, Díaz Mesa O, Fleites Gómez A. 2009;7(1):232–7. Available from: https://www.redalyc.org/pdf/1800/180020082037.pdf

La mente ante la realidad.

Este artículo no posee el contenido completo referido a la realidad y los distintos temas tratados aquí, ya que al tratar este concepto se entiende que se aborda un constructo el cual posee muchas dimensiones y características a analizar, lo que requiriere un examen minucioso y profundo por cada rama de la existencia, por lo que convendría un compendio extenso de información holística, tanto contemporánea como antigua. Por tanto, se recomienda al lector abordar la bibliografía añadida.

Llamamos realidad a todo aquello que el sistema de percepción del ser humano logra decodificar del ambiente que lo circunda y por el cual interactúa. Sin embargo, la realidad misma se percibe indiferente a los sentidos humanos, pues estos últimos parecen carecer de las destrezas que ciertos animales poseen, y que, según escritos antiguos, ciertos profetas lograron ejecutar a lo largo de la historia humana.

Para comprenderlo, ¿dónde se encuentra el sonido de las aves? La fisiología nos ha enseñado que aquel cantar es provocado por la siringe del ave, ubicada en la parte superior de su tráquea, entonces el sonido es causado por la vibración de membranas delgadas producida por el paso del aire a través de las mismas (1). La física dice que el sonido es la propagación de ondas mecánicas a través de un medio (2). El ruido es una vibración que se propaga por el aire hasta llegar al oído del observador. El sistema auditivo capta el sonido gracias al pabellón auditivo, pasando a través de un conducto o canal hasta el tímpano, que vibrará, logrando que vibren unos huesecillos del oído medio. El martillo conectado al tímpano transmite vibraciones gracias al yunque y el estribo moverá la ventana oval, la perilinfa vibra gracias a aquello y a la par vibra la membrana basilar, elevando la membrana basilar donde se encuentra apoyado el órgano de Corti, aquí se ubican las células ciliadas responsables de la audición, estas células sensitivas hacen sinapsis con neuronas sensitivas cuyos axones forman el nervio auditivo (3). Así, la energía comprendida en ondas vibracionales encontradas en el espacio-tiempo se transforman en impulsos eléctricos en el cerebro.

La energía ronda a través de la ventana de la realidad en la que nos situamos, nuestros sentidos perciben vibraciones y en el interior de la mente, la información proveniente de ondas vibratorias se transforma en impulsos eléctricos que terminarán por llegar al encéfalo y se decodificará gracias a los circuitos internos que se desenvuelven entre los sistemas y núcleos. La experiencia del sonido no es algo por fuera del humano, sino más bien es un fenómeno que se desenvuelve dentro de su mente.

Con la luz sucede algo similar, los fotorreceptores son células sensitivas capaces de detectar estímulos de luz, estas células se encargan de decodificar los estímulos lumínicos en eléctricos, y gracias al nervio óptico, se conducen hasta el sistema nervioso central (3). Siendo nuestro encéfalo quien interpreta y genera imágenes tridimensionales de los objetos, imágenes con color, brillo y movimientos.

Todo lo que el lector observa es una creación del cerebro. Pero los sentidos visuales no son capaces de percibir todo lo que deviene de la realidad. El ojo del ser humano es capaz de únicamente interpretar luz visible que ronda de 700 nm a 400 nm, a diferencia de otros animales que son capaces de interpretar ondas más largas (rayos infrarrojos, microondas, radar, radio), como las serpientes capaces de decodificar rayos infrarrojos, así como animales capaces de visualizar ondas más cortas (rayos ultravioletas, rayos X, rayos gamma), por ejemplo las abejas o las aves (3).

El mismo filtro que permite ver a la realidad tal cual la percibimos está en todos los sentidos, con el tacto sucede algo curioso. Una ley del electromagnetismo dice que los polos opuestos se atraen, mientras que los polos similares se repelen. Cada individuo, y cada objeto que atiende cada observador está compuesto por átomos, los átomos a su vez están constituidos por una capa exterior con carga negativa, en pocas palabras, el lector no está tocando en este instante el lugar en el que se encuentre sentado, ya que los polos iguales de los átomos que lo conforman y al objeto, se repelen (4). La sensación del tacto es producida por la repulsión entre átomos, lo que genera vibración que se transforma en información eléctrica gracias a distintos receptores ubicados en la epidermis y viaja por los nervios hasta el sistema nervioso. La información sensitiva cutánea está orquestada por receptores especializados de la piel, el dolor, la temperatura, la propiocepción, entre otras (3).

El conjunto de sensaciones que percibimos de la realidad genera en el ser humano una serie de pensamientos o emociones, estos florecen más tarde en interacciones interpersonales, en expresiones corporales y mensajes que nos permiten comunicarnos y manipular los objetos. El psicólogo Daniel Goleman en su obra Inteligencia emocional (5), refiere a la emoción cómo «un sentimiento y sus pensamientos característicos, a estados psicológicos y biológicos y a una variedad de tendencias a actuar». Ciertamente, las emociones y sentimientos son lo que le permite al ser humano contemporáneo desenvolverse en la realidad cultural en la que se encuentra inmerso, donde el control de estas emociones y el uso adecuado de ellas en la forma de relacionarnos en su ambiente le permitirá manejar y manipular la realidad.

La siguiente parada de la información auditiva, visual o proveniente de otros órganos es el tálamo, logrando la sinapsis con la amígdala donde se encuentran tres núcleos: núcleo lateral (NA), núcleo basal (B) y núcleo central (NC). Cada núcleo tendrá una particularidad; primeramente, NA se encarga de recibir la información proveniente del neocórtex y transmitirla hasta B que se encarga de enviar información a la corteza prefrontal ventromedial y NC. Este último será quien se encargue de enviar el mensaje al hipotálamo, encargado de gestionar las respuestas emocionales (3). Gran importancia en el rol de las emociones tiene la amígdala debido a que, según Goleman (5), si se separa de alguna forma a la amígdala del individuo, el desenlace sería una incapacidad para apreciar el significado emocional de los acontecimientos. El componente emocional refiere a un circuito que permite responder ante situaciones determinadas, por respuestas fisiológicas neurovegetativas u hormonales, respuestas que provienen del cerebro, fruto de la amígdala que permite contemplar las emociones.

Al desenvolverse en sociedad ante la cotidianidad, el ser humano experimenta un sinfín de emociones. Desde la alegría hasta la tristeza, la actividad hasta la pereza, del amor al odio, deambulando en ese péndulo de sentimientos y emociones dirigidos a controlar nuestras respuestas ante la realidad. Cabe mencionar aquí que un control de las emociones referirá a un control pleno de las facultades que mueven y dirigen nuestra propia realidad. Dentro de la estructura cerebral, la amígdala se encargará de operar los mensajes y enviarlos a distintos centros de respuesta que activan una diversidad de emociones. La empatía es un constructo que lo manejamos para relaciones interpersonales positivas, gracias en gran medida a neuronas espejo (3), que permiten leer expresiones faciales y determinar emociones en el par. Los distintos asaltos emocionales son respuestas ante estímulos que operan dentro de la subjetividad del individuo, que al no saber gestionarlos pueden culminar en un arrepentimiento.

La estructura de esta realidad es producto de opiniones ajenas que adquirimos en el proceso de desarrollo, durante la culturización, la socialización o por el conjunto de creencias subjetivas de cada entorno familiar, estas se asimilan en la etapa de la niñez y se modifican y constituyen a lo largo del desarrollo de la vida, terminan proyectándose ya sea en la religión, la moda, la cultura.

La culturización o adaptación a la realidad se las adquiere en las etapas de desarrollo del humano, cuyos factores van a ser influenciados por la herencia, el medio ambiente y la maduración (6). La estructura de nuestra realidad se origina en las propiedades biológicas, psicológicas y sociológicas del ser humano. El cerebro es un órgano que orquesta la marcha del sistema humano y conforme acumula experiencia se modifican distintas áreas reforzadas, a lo largo de las circunstancias.

Eagleman (7) comprende que el desarrollo cerebral de la infancia y adolescencia terminan cuando se alcanza los veinticinco años de edad, aclarando además que el cerebro puede moldearse en base a la experiencia. Da a conocer la proeza de los taxistas londinenses, quienes debían memorizar una cantidad extensa de trayectos de la ciudad de Londres para obtener el trabajo. Los científicos observaron que la parte posterior del hipocampo (relacionada con la memoria) había tenido un crecimiento considerable al contrario del grupo control. La neuroplasticidad confirma que la repetición logra configurar el cerebro. Desde la fisioterapia se contempla la neuroplasticidad en el «Envejecimiento Activo» como una estrategia donde el ejercicio repetido, mantiene y mejora la neuroplasticidad a nivel molecular, celular y estructural (8).

Al abordar la experiencia de la realidad, se cae en cuenta que el ser humano actual es capaz de decodificar la realidad en base a sus limitados sentidos adquiridos y heredados. Rosnay (9) nos muestra que los factores heredados se llevan a cabo en la fecundación, donde el ADN del espermatozoide y el óvulo se fusionan. Por lo tanto, la alimentación, el control del sueño, el control emocional de la madre puede modificar moléculas que se encuentran en células germinales e influir en el desarrollo embrionario. La activación de distintos genes dependerá de el tipo de alimentación y de la actividad física que desarrolle el individuo.

Es así como concibe el ser humano la realidad, siendo capaz de tomar rienda de lo que percibe del mundo, gracias a la expresión de emociones en conjunto con sus características epigenéticas y consolidar su subconsciente que le permitirá desenvolverse ante la realidad. Toda nuestra mente existe dentro del mandato del ADN. Por tal, el ser humano se desenvuelve en una realidad donde le devienen distintos sucesos, siendo el propio individuo capaz de controlar sus emociones y actuar en base a ellas ante determinadas circunstancias. El desarrollo de sus genes dependerá del cuidado que el individuo le dará a su cuerpo. Y el libre albedrío que ejerza el ser humano se verá afectado por factores de su entorno y por el propio ser humano capaz de manejar sus emociones y controlar sus genes, lo cual le permite experimentar y aprender en cada experiencia de la realidad.

Autor:

Fabián Patiño

Referencia bibliográfica

  1. Editores BM. Fisiología del tracto respiratorio de las aves – BM Editores [Internet]. 2020 [citado 19 de febrero de 2023]. Disponible en: https://bmeditores.mx/avicultura/fisiologia-del- tracto-respiratorio-de-las-aves/
  2. Hawking S. Historia del tiempo: Del big bang a los agujeros negros. Barcelona: Planeta. 2013.
  3. Carlson NR, Birkett MA, Diego Redolar Ripoll. Fisiología de la conducta. Madrid Etc.: Pearson Educación; 2018.
  4. Ball P, Inmaculada Pérez Guerra. Cuántica: Qué significa la teoría de la ciencia más extraña. Madrid: Turner; 2018.
  5. Goleman D, Mateo E. La inteligencia emocional. Miami, Fl: Penguin Random House Grupo Editorial Usa, L.L.C; 2018.
  6. Papalia D. Desarrollo humano. 12. Santafé De Bogotá: Mcgraw-Hill; 1997.
  7. Eagleman D, Damià Alou. El cerebro: Nuestra historia. Barcelona: Editorial Anagrama; 2017.
  8. Ríos IDP, Collazo JEM. Envejecimiento neural, plasticidad cerebral y ejercicio: Avances desde la óptica de fisioterapia. Archivos de Medicina (Col). 2020;20(1):188-202.
  9. Rosnay J. Epigenética. Editorial Ariel; 2019.

TEC: tipos, manejo inicial y abordaje quirúrgico.

El traumatismo encéfalo craneano (TEC) es producto de una descarga de energía que ocasiona una lesión en el encéfalo o sus estructuras adyacentes. Este puede incluir alteración de la consciencia, cambios neurológicos-neurofisiológicos y/o fractura de cráneo o lesiones intracraneanas (1). Al ser una importante causa de mortalidad por trauma en nuestro país, es importante conocer sus tipos, el manejo inicial y el abordaje quirúrgico a tomar en cuenta para mejorar la calidad de la atención de salud (2).

Tipos

La clasificación del TEC se realiza considerando el nivel de consciencia asignado según la Escala del Coma de Glasgow (GCS), cuyos valores se muestran en el cuadro 1 (3).

Tipo de TECPuntuación en GCSCaracterísticas
TEC leve15 – 14Requiere permanecer bajo observación las 24 horas posteriores al traumatismo
TEC moderado13 – 9Requiere una tomografía computarizada y observación hospitalaria
TEC grave< 9Requiere ingreso a la unidad de cuidados intensivos (UCI) (3)
Cuadro 1. Clasificación del traumatismo craneoencefálico según la Escala del Coma de Glasgow. Fuente: elaboración propia.

Manejo inicial

El manejo inicial de un TEC se lleva a cabo teniendo en cuenta el ABCDE de un trauma. Se debe evaluar una posible lesión cervical y tomar las precauciones correspondientes. Por otro lado, también es necesario tomar algunas recomendaciones.

  • Manejo de la Vía Aérea: evita la disminución de la entrega de oxígeno al cerebro que agrava la hipertensión endocraneana; por otro lado, la hipoxemia se relaciona con un aumento en la morbi-mortalidad en un TEC.
    • Manejo Hemodinámico: la hipotensión arterial sistémica afecta la autocompensación cerebral del flujo sanguíneo, disminuyendo la perfusión cerebral, por lo cual aumenta considerablemente el riesgo de infarto cerebral o Isquemia.
  • Manejo Inicial de la Hipertensión endocraneana: con el uso de diuréticos osmóticos (como el manito o  solución salina hipertónica) se han obtenido buenos resultados para controlar la presión intracraneal (PIC).
  • Sedación y analgesia: Al usar sedantes y analgésicos se evita el aumento de la PIC, la tensión arterial y la temperatura corporal; no obstante estos deben ser supervisados, ya que su uso indebido o desmesurado puede empeorar el pronóstico del paciente.
  • Profilaxis anticonvulsivante: se debería tomar en cuenta en la primera semana después de un TEC; su aplicación posterior se considera poco relevante y de limitada utilidad.
    • Profilaxis de una trombosis venosa profunda (TVP): Mediante terapia de profilaxis para TVP se evita la formación de trombos que puedan afectar a otras partes del cuerpo (4).

Abordaje quirúrgico

Después del manejo inicial correspondiente, al llegar a una casa de salud se le considera una craniectomía descompresiva. Esta se realiza para evitar la herniación de la masa encefálica, de esta manera se previenen algunas de las secuelas al paciente. “La magnitud del fragmento óseo extirpado y su localización dependen de la lesión, pero la abertura debe ser suficiente para evitar que el edema comprime el tejido encefálico contra los bordes del defecto” (5). Con esta medida se puede disminuir la morbi-mortalidad de los pacientes con TEC.

Como consecuencia de lo expuesto, y al ser el TEC una de las causas de muerte más frecuentes por trauma en nuestro país, es necesario conocer sobre su manejo. Mismo que empieza con su clasificación, que se realiza según la Escala del Coma de Glasgow, y se complementa con el manejo inicial de un trauma con la intención de salvar vidas y evitar las secuelas correspondientes. Todo lo expuesto se podría realizar de manera extrahospitalaria, de esta manera al momento de llegar a una casa de salud se podrá contar con el escenario claro del caso y tomar la decisión si es necesario o no un manejo quirúrgico.

Autores:

Diego Aguirre

Juan José Mogrovejo

Referencia bibliográfica

  1. Charry JD, Cáceres JF, Salazar AC, López LP, Solano JP. Trauma craneoencefálico. Revisión de la literatura. Rev Chil Neurocir [Internet]. 2019 [cited 2023 Feb 17];43(2):177–82. Disponible en: https://www.neurocirugiachile.org/pdfrevista/v43_n2_2017/charry_p177_v43n2_2017.pdf
  2. Lynda D, Zavala EL, Mauricio M, Terán V, Arteaga R, Paz W. COMPARACION DE NORMO E HIPERGLUCEMIA EN SANGRE COMO FACTOR PRONÓSTICO CLINICO DE MORTALIDAD EN TRAUMA CRANEOENCEFALICO GRAVE AL INGRESO EN EL SERVICIO DE EMERGENCIAS DEL HOSPITAL EUGENIO ESPEJO. ENERO 2010 -DICIEMBRE 2011 [Internet]. Edu.ec. [cited 2023 Feb 17]. Disponible en: http://www.dspace.uce.edu.ec/bitstream/25000/4989/1/T-UCE-0006-158.pdf
  3. Boscá Crespo AR. Medynet.com. [cited 2023 Feb 17]. Disponible en: http://www.medynet.com/usuarios/jraguilar/Manual%20de%20urgencias%20y%20Emergencias/traucra.pdf
  4. Páucar C, Luís J. Manejo inicial del paciente con trauma craneoencefálico e hipertensión endocraneana aguda. Acta médica peru [Internet]. 2011 [citado el 19 de febrero de 2023];28(1):39–45. Disponible en: http://www.scielo.org.pe/scielo.php?script=sci_arttext&pid=S1728-59172011000100007
  5. Mao G. Traumatismo encefalocraneano [Internet]. Manual MSD versión para profesionales. [citado el 19 de febrero de 2023]. Disponible en: https://www.msdmanuals.com/es-ec/professional/lesiones-y-envenenamientos/traumatismo-encefalocraneano/traumatismo-encefalocraneano-tec

La psicología detrás del duelo.

Durante el trayecto de vida de toda persona es inevitable pasar por situaciones de pérdida de un ser querido u objeto, valor que involucra un vínculo afectivo, a unas personas les afecta con mayor intensidad que a otras pero el proceso es similar; en este sentido, hablamos del duelo como el proceso de adaptación que tenemos los seres humanos ante una pérdida de esta índole.

Este proceso puede ser muy doloroso e implicar mucho tiempo lleno de emociones negativas, pero puede ser útil para el crecimiento personal y el aprendizaje. A medida que se da lugar en nuestra mente podemos necesitar de apoyo, en ciertos casos con el apoyo familiar o social es suficiente, en otros es necesario el apoyo de un profesional de la salud mental. Es necesario aclarar que el duelo no es una enfermedad, sino un estado natural y momentáneo en la vida. Es importante tambien reconocer que los síntomas del duelo tienen diferencias con los síntomas depresivos en cuanto a detalles y duración antes de un diagnóstico temprano.

Seguir leyendo La psicología detrás del duelo.

Analgesia y sedación en pacientes con trauma.

El trauma se define como una lesión severa a nivel orgánico resultante de la exposición aguda de una persona a niveles excesivos de energía (mecánica, cinética, térmica, química, eléctrica, radiante o agentes físicos causales) que exceden el umbral de la tolerancia fisiológica.

Adicionalmente, existe una alteración de la homeostasis en el organismos debido, principalmente, a una falta de oxígeno (ahogamiento, inhalación de humo o estrangulación) o de calor (hipotermia, congelamiento, pie de trinchera, etc). Existen varias causas del trauma, entre las que destacan los accidentes laborales, accidentes de tránsito, riñas o peleas, caídas de altura y lesiones deportivas. Sin embargo, en la actualidad cerca del 60% de los pacientes politraumatizados, corresponden a eventos causados por accidentes de tránsito (1)(2).

FISIOLOGIA DEL DOLOR

En el contexto hospitalario de pacientes con trauma, el dolor y la ansiedad deben ser eliminados no sólo por razones éticas y humanitarias, sino también para evitar respuestas fisiopatológicas que resultarían perjudiciales y contribuirían al daño rápido y posiblemente irreversibles del organismo.

Además, al eliminar la ansiedad se elimina también el sufrimiento del individuo y disminuye la percepción dolorosa. (3)

Seguir leyendo Analgesia y sedación en pacientes con trauma.

Encefalitis como complicación neurológica por dengue.

El dengue, conocido por ser una infección viral transmitida por mosquitos Aedes aegypti y Aedes albopicus (1), es frecuente en las Américas en especial en países con climas tropicales y subtropicales, donde se tiene una tasa de incidencia de 282 casos por  cada 100.000 habitantes (2), Ecuador es uno de los países donde el dengue se puede desarrollar y según el ministerio de salud pública al 10 de febrero del presente año se reportan: “3 casos graves de dengue en la provincia del Guayas, 5 en Manabí, 4 en Esmeraldas y 1 en los Ríos”, dichos casos se encuentran en observación. (3)

Diversos artículos, casos clínicos, series de casos, entre otros sobre el virus del dengue, nos revelan que este llega a tener complicaciones en forma de encefalitis, meningoencefalitis, meningitis y encefalomielitis, detectando la presencia del virus del dengue en el tejido cerebral, y se corroboraron también con hallazgos por inmunohistoquímica y RCP-TI a nivel cerebral en núcleo olivar inferior del bulbo al igual que en la capa granulosa del cerebro. (4)

El virus del dengue a nivel del SNC puede llegar a ser asintomático o todo lo contrario al presentar diversas manifestaciones clínicas donde los pacientes reportan sintomatología como: irritabilidad, insomnio, letargia, estupor y/o coma; durante la fase post-infecciosa presentan manifestaciones como neuromielitis óptica, polineuropatía, encefalomielitis, entre otras. (5)

Entre los distintos casos clínicos y estudios que se reportan, compartimos un estudio, donde se reporta el caso clínico de un varón de 32 años de edad que es remitido a UCI, con diagnóstico serológico de dengue y todas las manifestaciones que implica, dicho paciente a las 48 horas de su ingreso presenta un deterioro de su estado de salud, sus manifestaciones clínicas empeoran y se decide complementar el estudio clínico del paciente con estudios de laboratorio e imagen, y tras una identificación minuciosa se llega al diagnóstico de encefalitis como complicación al virus del dengue, motivo por el cual el paciente recibe tratamiento y con el transcurso de los días presenta mejoría y es dado de alta. (5)

Es por ello que invitamos a la lectura de casos clínicos, análisis minucioso de las manifestaciones reportadas por el paciente durante el transcurso de su enfermedad y las complicaciones que puede tener la misma en la población, de forma que el conocimiento ayude a ser mejores cada día en la identificación, diagnóstico y tratamiento de enfermedades.

Autora:

Karen Tapia

Coordinadora de Medicina CEN

Referencia bibliográfica

  1. Diaz-Angarita TF, Moreno-Sánchez A, Cárdenas-Parra KL. Encefalitis por Dengue. Revista pediatría.2021;54(4):163-166. Disponible en: https://revistapediatria.org/rp/article/view/238
  2. Organización Panamericana de la salud/Organización Mundial de la Salud. Actualización Epidemiológica: Dengue, chikunguña y Zika. 25 de enero de 2023. Washington, D.C. OPS/OMS. 2023. Disponible en: https://bit.ly/3H3BYwU
  3. Ministerio de Salud Pública Ecuador. Se mantiene vigilancia epidemiológica ante casos de Viruela del mono, Covid-19 y Dengue. 10 de febrero de 2023. Disponible en: https://www.salud.gob.ec/se-mantiene-vigilancia-epidemiologica-ante-casos-de-viruela-del-mono-covid-19-y-dengue/#
  4. Carod-Artal FJ. Complicaciones neurológicas asociadas a la infección por el virus del dengue. Rev Neurol 2019;69 (03):113-122. Disponible en: https://doi.org/10.33588/rn.6903.2019140
  5. Lora-Andosilla Mario, Almanza-Hurtado Amilkar, Rodríguez-Yáñez Tomás, Martínez-Ávila María Cristina, Dueñas-Castell Carmelo. Encefalitis como complicación neurológica por dengue. Rev. chil. infectol. [Internet]. 2022 Feb [citado 2023 Feb 07] ; 39( 1 ): 91-94. Disponible en: http://www.scielo.cl/scielo.php?script=sci_arttext&pid=S0716-10182022000100091&lng=es. http://dx.doi.org/10.4067/S0716-10182022000100091.

Criterios de inmovilización cervical: NEXUS y cómo aplicarlo.

La inmovilización de columna es uno de los procedimientos más comunes en el ámbito prehospitalario en el contexto de un traumatismo causado por accidentes de tránsito o caídas. (1)


Anualmente en Estados Unidos, más de un millón de pacientes traumatizados ingresan a emergencias debido a un posible trauma cervical, a quienes se les realizan estudios de imagen, con resultados negativos en el 98% de los casos, causando un gasto innecesario y extremadamente costoso (>$180,000,000 anualmente) para el sistema de salud. (2)


Por lo cual, se desarrolló el estudio Nacional de Utilización de Radiografías X de Emergencia (NEXUS) realizado en 21 centros médicos en Estados Unidos publicado en el año 2000. La aplicación de los criterios NEXUS permite reducir el uso de estudios de imagen de un 12 a un 36%, en pacientes con riesgo de trauma cervical, evitando estudios innecesarios y disminuyendo los costos, por su alta sensibilidad y especificidad (83-100% y 90-100% respectivamente). (2)


Los criterios NEXUS fueron extrapolados para valorar la necesidad de inmovilización en el paciente politraumatizado. para evitar las complicaciones de una inmovilización innecesaria como dolor iatrogénico, úlceras (en el occipucio, omóplatos, codos, sacro y talones) compromiso respiratorio, aumento de la presión intracraneal entre otros. (3)


Por lo tanto, se puede descartar una lesión de cuello y no tener que inmovilizar a un paciente si este (4):

  1. No tiene dolor en la línea media.
  2. No tiene alteración en el nivel de consciencia.
  3. No está intoxicado.
  4. No tiene una lesión distrayente.
  5. No tiene signos neurológicos.
Figura 1. Algoritmo de Criterios NEXUS ante la sospecha de lesión cervical. Autor: Perez, A. (4)

Estos criterios son aplicables para pacientes mayores de 1 año de edad, además existe literatura que sugiere precaución al aplicarlos a pacientes mayores de 65 años de edad, ya que la sensibilidad disminuye a 66-84%. (1)

Por otra parte, en pacientes traumatizados adultos que tienen un riesgo medio, los criterios NEXUS no son aplicables para los siguientes pacientes (3):

  • Con golpes directos en el cuello.
  • Con trauma penetrante.

Cabe mencionar que, los criterios NEXUS no son la única herramienta de decisión clínica en estos contextos, existen otros criterios que se muestran a continuación (5):

Figura 2. Cuadro comparativo de Criterios para Inmovilización de Columna Cervical. Autor: Cantero Garacochea I. (5)

En conclusión, es importante tener en cuenta que el reconocimiento temprano y el manejo adecuado de las lesiones de columna cervical puede evitar múltiples complicaciones, por ello se debe mantener alguna forma de inmovilización y protección de la columna cervical hasta que se descarte una lesión espinal inestable utilizando un instrumento de evaluación validado o imágenes de diagnóstico apropiadas.

Autores:

Galo Rivas

Coralía Martínez

Referencia bibliográfica

  1. Jung J. Spinal immobilization. CDEM. https://www.saem.org/about-saem/academies-interest-groups-affiliates2/cdem/for-students/onl ine-education/m3-curriculum/group-traumatic-and-orthopedic-injuries/spinal-immobilization
  2. Calculated decisions – EB medicine. Ebmedicine. https://www.ebmedicine.net/media_library/files/Trauma-Imaging-Resuscitation-CD.pdf
  3. Kaji A. Evaluation and initial management of cervical spinal column injuries in adults. Uptodate.com. https://www.uptodate.com/contents/evaluation-and-initial-management-of-cervical-spinal-col umn-injuries-in-adultssearch=criterios%20nexus&source=search_result&selectedTitle=1~4&usage_type=default&display_rank=1
  4. Perez DA. Revisión de criterios NEXUS y criterios Canadian para la restricción de movimiento espinal en pacientes con trauma [Internet]. Universidad Central del Ecuador.http://www.dspace.uce.edu.ec/bitstream/25000/23541/1/UCE-FCDAPD-CAPH-Pere z%20Dennis.pdf
  5. Cantero Garacochea I. Inmovilización cervical en el paciente politraumatizado. (2014) https://academica-e.unavarra.es/xmlui/bitstream/handle/2454/11318/ItziarCanteroGaracochea. pdf

¿Pérdida de memoria en la depresión?

La depresión es una enfermedad común pero grave que interfiere con la vida cotidiana, con la capacidad para trabajar, dormir, estudiar, comer y disfrutar de la vida. Esta es causada por una combinación de factores genéticos, biológicos, ambientales y psicológicos7.

Uno de los efectos secundarios de la depresión es la pérdida de memoria episódica, es decir, al recuerdo de los sucesos vividos. La explicación más aceptada que se le ha dado, es que se debe a las alteraciones neuronales generadas por el estrés6.

El estrés es parte de nuestros mecanismos de adaptación y defensa, y uno de los primeros procesos puestos en marcha es la liberación de glucocorticoides (como el cortisol) que se encargan de enviar azúcares a donde haga falta más energía, normalmente el cerebro y los grandes músculos de brazos y piernas.

Sin embargo, si se vuelve crónico, los glucocorticoides sobreestimulan las neuronas que están procesando la información. A su vez, las neuronas que están «aceleradas» entran en situación de riesgo y empiezan a desconectarse para evitar la muerte causada por una estimulación excesiva.

El resultado es que la memoria, con parte de los circuitos neuronales fuera de juego, empieza a funcionar mal. En tal sentido, la depresión al ser una enfermedad larga que genera estrés, está relacionada directamente con la alteración de los procesos de memoria5,6.

En otras investigaciones han encontrado que el estrés es un importante factor de riesgo en la depresión, y la alta concentración de receptores para glucocorticoides en el hipocampo, una de las principales zonas cerebrales implicadas en la memoria, la convierten en una diana principal para una neurotoxicidad inducida por estrés.

Estudios con adultos con depresión recurrente, han demostrado que tienen un hipocampo más pequeño que aquellos que no la sufren, y las células del hipocampo, tanto las neuronas como las células gliales, aparecen encogidas, achicadas. La reducción de volumen puede ser el sustrato de los déficits de memoria presentes en las personas con depresión. Es decir, la conexión entre los glucocorticoides del estrés y las alteraciones en la memoria puede tener lugar en el hipocampo1,4.

Por otro lado, 2,3 sostienen que la tristeza excesiva es uno de los síntomas básicos de la depresión mayor y los adultos con esta condición tienden a centrarse en los peores recuerdos y a rumiar la información negativa, lo que persiste en la sensación de que nada funciona, no tiene valor, etc. Las personas típicas, normalmente tenemos una mejor memoria para los sucesos positivos o neutros, lo que fomenta la resiliencia, pero esta diferencia se reduce al caer en depresión.

Autora:

Kattya Guerrero

Coordinadora de Psicología CEN

Referencia bibliográfica

  1. Abraham, W. C. (2003). How long will long-term potentiation last? Philosophical Transactions of the Royal Society of London. Ser. B Biol. Sci. 358, 735–744. doi: 10.1098/rstb.2002.1222
  2. Achterberg, E. J. M., Trezza, V., and Vanderschuren, L. J. M. J. (2014). Glucocorticoid receptor antagonism disrupts reconsolidation of social reward-related memories in rats. Behav. Pharmacol. 25, 216–225. doi: 10.1097/FBP.0000000000000039
  3. Adcock, R. A., Thangavel, A., Whitfield-Gabrieli, S., Knutson, B., and Gabrieli, J. D. E. (2006). Reward-motivated learning: mesolimbic activation precedes memory formation. Neuron 50, 507–517. doi: 10.1016/j.neuron.2006.03.036.
  4. Bower, G. H. (1981). Mood and memory. Am. Psychol. 36, 129–148. doi: 10.1037/0003-066X.36.2.129
  5. Dillon, D. G. (2015). The neuroscience of positive memory deficits in depression. Frontiersin Psychology, 6(September), 1–12. https://doi.org/10.3389/fpsyg.2015.01295
  6. MacQueen, G., Galway, T., Hay, J., Young, L., & Joffe, R. (2002). Recollection memory deficits in patients with major depressive disorder predicted by past depressions but not current mood state or treatment status. Psychological Medicine, 32(2), 251–258. https://doi.org/10.1017/S0033291701004834
  7. Organización Panamericana de la Salud. (2023, January 31). Depresión . Depresión.

Periódico digital y medio independiente